一、什么是联网备案?
联网备案是指根据国家法律法规需要网站的开办者向国家有关部门申请的备案。根据相关法律法规规定,凡是接入互联网的单位:包括互联网接入服务单位(ISP)、互联网数据中心(IDC)、互联网信息服务单位(ICP)和国际联网使用单位,都需要到公安机关办理备案手续。
二、办理联网备案有什么规定?
《计算机信息网络国际联网安全保护管理办法》(公安部令第33号)
第十一条之规定,用户在接入单位办理入网手续时,应当填写用户备案表,备案表由公安部监制。
第十二条之规定,互联单位、接入单位、使用计算机信息网络国际联网的法人和其他组织(包括跨省、自治区、直辖市联网的单位和所属的分支机构),应当自网络正式联通之日起30日内,到所在地的省、自治区、直辖市人民政府公安机关指定的受理机关办理备案手续。
前款所列单位应当负责将接入本网络的接入单位和用户情况报当地公安机关备案,并及时报告本网络中接入单位和用户的变更情况。不履行备案职责有什么法律后果?
《计算机信息网络国际联网安全保护管理法》第二十三条违反本办法第十一条、第十二条规定,不履行备案职责的,由公安机关给予警告或者停机整顿不超过六个月的处罚。
三、备案地址在哪里?
公安机关实行网上备案制度,可以通过以下平台实施:
公安部“互联网+政务服务”平台:https://ywtb.mps.gov.cn
全国互联网安全管理服务平台:http://beian.mps.gov.cn
四、备案需要做哪些事前准备?
1. 网站备案申请人需要提前准备好网站的具体信息,包括域名、服务器信息、备案主体信息等。
2. 申请人需要确保备案主体为合法机构或个人,并拥有真实的营业执照或身份证明等相关证件。
3. 需要根据网站的内容确定备案所属类别,如网站性质、网站名称等。
相关材料可参考下表

五、备案流程是怎样的?
登录全国互联网安全管理服务平台或公安部“互联网+政务服务”平台,根据提示完成账号注册并。注册分为个人注册及法人注册(根据实际情况选择注册)。根据要求填写相关字段并完成实名认证要求,(实名认证需要下载app进行人脸识别辅助验证)。


法人注册界面


个人注册界面

扫码下载app进行实人认证

对于首次进行公安备案的用户,需要填写开办者主体信息,包括选择企业或个人,上传营业执照、法人信息、单位地址等。同时,需要填写网站负责人信息,如姓名、证件类型、证件号码、身份证有效期、身份证正反面、手持身份证照片、地址、电话和邮箱等,以上信息全部填写完成,才能在该主体下进行备案,注意提交审核要填写完整的网站主办者全称。
新增主体

新增单位主体

新增个人主体

以上手续完成后开始申请网站备案
新办网站申请-选择开办主体
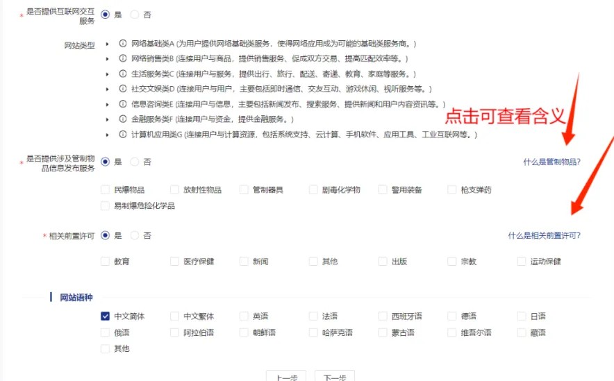
根据页面提示完成信息填写,包括网站名称、是否有工信部备案号、网站开通日期、域名信息、服务器IP地址、网络接入服务商和域名注册服务商信息、网站服务类型(是否涉及管制信息发布)、相关前置许可选择、网站语种选择等,注意填写网站全称及主域名,需要上传域名证书电子档,IP地址是指公网IP,不要填写内网IP。

• 网站开通日期:首次备案通过日期。您可在工信部网站的公共查询处获取审核通过时间
• 域名证书:百度云域名证书可以在域名管理列表中生成域名证书;
阿里云域名证书可以在域名管理列表右侧栏目中选择域名证书下载即可;
其它服务商请前往服务商域名管理后台获取;
• 从域名:能访问该网站的其它域名
• IP:填写您备案云服务器的 IP 地址,同时也是域名解析的A记录地址,查找位置在我的网站项目中点击"查看",在弹窗中复制箭头所示IP地址使用即可
如需帮助可咨询在线客服QQ:2264835362,或咨询电话:4006552477。
可以点击查询网络接入服务商,并搜索您的主机购买公司。
• 网络接入服务商名称:北京百度网讯有限公司
• 网络接入商所属区域:上地十街10号
• 接入方式:租赁主机
• 网络接入服务商名称:阿里云计算有限公司
• 网络接入商所属区域:浙江省杭州市余杭区
• 接入方式:租赁虚拟空间
• 接入服务商电话:95187
• 接入服务商组织机构代码/接入商编码:673959654
其他产品,请咨询客服QQ:2264835362 或咨询电话:4006552477。
可以通过whois查询您的域名注册服务商,并通过查询域名注册服务商来填写具体的用户信息。
常用域名服务商信息:各域名注册服务商地址如下:
• 阿里云计算有限公司(原万网):浙江省杭州市余杭区 电话:95187
• 北京百度网讯有限公司:上地十街10号
• 厦门商中在线科技股份有限公司:厦门市思明区观音山商务区高雄路18号通达国际中心5楼
• 北京新网互联软件服务有限公司:北京市海淀区后屯路28号1号楼KPHZ国际技术转移中心210室
• 北京新网数码信息技术有限公司:北京经济技术开发区地盛西路1号数码庄园B1座三层 电话:4008182233
• 泛亚信息技术江苏有限公司:无锡市凤宾路100号无锡总部商务园泛亚大厦
• 江苏邦宁科技有限公司:南京市雨花大道2号邦宁科技园3层
单位或个人根据实际情况填写服务类型等信息,需要注意网站服务类型是否为交互式的选择,交互式服务指为互联网用户提供信息发布、交流互动等服务,包括但不限于论坛、网络购物、在线支付等服务类型。非交互式服务常见类型为单位门户网站,不涉及论坛、网络购物、在线支付等服务。

网站安全负责人和网站应急联络人可与主体负责人相同,直接打勾可自动填充,如不同则根据实际情况填写。


认真阅读《安全责任告知书》,勾选已阅读并点击提交,等待审核。需要注意的是非交互式网站审核完成后即完成备案,交互式网站需要进行面审或实地检查,具体情况请等待审核通知。

六、该怎么放置公安备案号?
备案机构会对提交的备案信息进行审核,包括核实备案主体资质、网站内容等,一般备案审核时间为5-20个工作日。完成审核备案后,公安机关会发放备案号,根据公安部要求,所有备案号的网站都需要在网站上放置公安备案号,网站所有者需按照相关规定持续保持网站的正常运行,并定期更新备案信息。
网站做完公安备案后,需要在网站底部添加公安备案号并设置跳转链接。操作时无需添加代码,在UI编辑页面用图片和文本控件添加即可。具体操作如下:
1,添加组件:响应式网站需要先设置好组件的列数,如果已经有ICP备案信息的文本了,可以在文本所属组件里添加列数。公安备案信息是由图标和文本组成,所以需要给组件增加两列。
2,添加图片控件:往组件列里添加图片控件,将公安备案的图标上传即可。
3,添加文本控件:再往右边的组件列里添加文本控件,将公安备案号填写到文本里。
说明:公安备案号可以在全国互联网安全管理服务平台-公共查询里,输入域名查询。
http://www.beian.gov.cn/portal/recordQuery?token=28007db3-f72f-4b43-bcb8-43befb8bcda6
4,添加跳转联网备案官网查询页面:在文本属性-链接里,添加公安备案的链接,链接格式如下:
http://www.beian.gov.cn/portal/registerSystemInfo?recordcode=11010202009692
注意:把链接中的11010202009692换成自己公安联网备案码
七、相关信息发生变化该怎么办?
如果网站营业执照、组织机构代码、办公地址、法人、负责人等信息有变化,应及时登录平台进行变更。
网站关闭该怎么办?
应及时登录平台提交注销申请,审核通过后方可注销网站。
相关推荐